第8章 郵件稽核及防護#

郵件歸檔伺服器的稽核及防護功能,共分 2 大部分:稽核過濾器郵件防火牆,詳細說明如下:

  1. 稽核過濾器

    稽核過濾器是針對進出的郵件進行比對,比對項目除了寄件者、收件者外,內文、附件大小或類型等也可以是比對條件。 當發現符合比對規則的郵件後,系統可以做一些處置,讓郵件的運作規則更符合企業內部的管理需求,共有 4 種處理方式如下:

    1. 將郵件攔下來並轉給稽核人員,由稽核人員決定這一封郵件是否要放行。

    2. 決定這類型的郵件要不要進入歸檔程序。

    3. 是否將此封郵件抄送給相關人員。

    4. 針對符合過濾器條件的郵件進行垃圾郵件處理程序,例如:加、減權重,轉入隔離區等。

    稽核過濾器的設定是一個相當複雜的機制,有很多比對項目,因此在介面的設計上,預設只會出現基本項目的比對, 如果不足,管理者可再開啟進階選項,滿足條件比對上的要求。

  2. 郵件防火牆

    寄信的動作是用 SMTP 協定,一般的郵件主機會要求寄件者寄信時輸入密碼,確保寄件者是授權的用戶, 沒有 SMTP 認證要求的郵件主機很容易就變成垃圾信的跳板。而即使是有 SMTP 認證的郵件主機,有心人還是可以用嘗試錯誤法測試帳號的密碼。

    郵件防火牆的功能可以提供後端的郵件伺服器不論是被猜測密碼、寄件者跟驗證帳號不符合及短時間內重複內容的寄信或是大量寄信等的保護機制。

8-1、過濾器#

建立完成的過濾器會列表如下,管理者可以在列表中調整優先權的順序,改變郵件過濾的比對先後順序。

過濾器列表

圖. 135 過濾器列表#

點選 image31 新增一筆過濾器設定:

首先設定郵件過濾器的名稱與執行時間等基本資訊。

過濾器的基本設定

圖. 136 過濾器的基本設定#

【過濾器名稱】:給一個容易辨識的名稱。

【啟用開關】:要不要啟用這個過濾器。

【備註】:過濾器的說明文字。

【執行時間】:過濾條件生效的時間,可選擇為永久執行、每週執行或是指定的時間範圍內生效, 若選擇指定期間,管理者除了設定開始時間跟結束時間,另外可設定當時間到期後,是否要自動刪除此過濾器。

  • 過濾器條件的運作

以 AND 或是 OR 的邏輯來決定設定的過濾條件是不是全部要符合或是只要有一項符合就有效。

過濾器的基本設定

圖. 137 過濾器的基本設定#

【過濾條件組合方式】:選擇過濾條件的比對邏輯,將此信件依照「符合過濾條件的處理方式」的設定處理。

  • 設定的條件(欄位)皆須符合(AND): 所有的過濾條件都符合時,過濾器才會生效,

  • 任何一個條件(欄位)符合即可(OR): 只需要符合任一個過濾條件,過濾器就會生效。

【寄(收)件者包含】:輸入要過濾的寄(收)件者 E-Mail 帳號。

  • 相反結果:表示與設定內容相反。例如:

    當輸入 *@test.com 原本代表只要有這個網域的收件者出現時就算符合條件, 而在搭配勾選 相反結果 後,判斷為不符合條件。

  • 所有收件者符合

    內容輸入 *@test.com,*@test1.com 代表只能有這兩個網域收件者其一出現時,才算符合條件。 輸入 !*@test.com,*@test1.com 代表不能有 test.com 網域收件者,但要有 test1.com 網域收件者出現,才算符合。

  • 內部網域 :代表所有在網域管理中的網域名稱都符合條件。

點選 image137 展開進階設定項目:

過濾器進階設定

圖. 138 過濾器進階設定#

【內文寄件者包含】:輸入要過濾的內文寄件者 E-Mail 帳號。通聯寄件者與內文寄件者通常是一樣的, 若這邊要設為相同,可直接勾選 同寄件者 就不需重複輸入,但是若有勾選 相反結果 或 內部網域 則要自行勾選。

【通聯寄件者與內文寄件者不同】:通聯寄件者跟內文寄件者不同時,是否會觸發過濾條件。 一般的郵件內文寄件者跟郵件表頭上的寄件者為同帳號,而某些有心人士會偽裝寄件者,這樣的技巧通常會用在寄發垃圾郵件的上。

【寄件者偽造內部網域】:寄件者偽造網域名稱與郵件歸檔伺服器在透通模式下的內部郵件伺服器相同時,滿足過濾條件。 檢查通聯寄件者或內文寄件者是否為偽造內部網域的帳號,可以複選。

因為一般郵件伺服器處理內部對內部的信件通常比較寬鬆,被判斷成垃圾信件的機率較小, 所以有些廣告信業者會利用此點,偽造寄件者的網域名稱使其與本機網域相同,實際上內部無該帳號。

【寄件者來源 IP 位址包含】:填入 IP 位址,所有從這些 IP 位址寄的信件都符合過濾器設定條件,支援 IPv4 跟 IPv6。

【郵件表頭包含】:填入要過濾的郵件表頭 (mail header) 內容。

【郵件主旨包含】:填入要過濾的郵件主旨,例如「報價單」,所有外寄、內送的郵件主旨出現這 3 個字就符合過濾規則, 不論主旨是「新聞報價單據」或是「報價單單是一個笑話」,都會符合條件。

【郵件內容包含】:填入要過濾的郵件內容,例如「最新設計圖」字樣,如果內容有含這些文字就符合過濾器設定條件。 郵件內容是郵件的本文,不包含郵件所夾帶的檔案,郵件夾帶檔案的內容無法用這個功能判斷,目前只能用整封信件的大小及郵件附件檔名作為判斷依據。

【郵件容量介於 (KB)】:郵件容量介於設定的 Kbytes, 0 代表不限制。範例:

5000 - 6000,代表整封郵件大於 5MBytes 且小於 6MBytes 就符合規則條件。
5000 - 0,代表整封郵件大於 5MBytes 就符合規則條件。
0 - 6000,代表整封郵件小於 6MBytes 就符合規則條件。

【郵件附件檔名包含】:填入要過濾的郵件附件檔名。 例如「報價單」,只要附帶檔案的檔名包含「報價單」(「2021最新報價單.DOC」或「報價單據.pdf」),都符合過濾器設定條件,

【郵件附件副檔名包含】:填入要過濾的郵件附件副檔名。例如:pdf。

【郵件附件大小介於 (KB)】:郵件附件大小介於設定的 Kbytes,0 代表不限制。範例:

5000 - 6000,代表附件大於 5MBytes 且小於 6MBytes 就符合規則條件
5000 - 0,代表附件大於 5MBytes 就符合規則條件
0 - 6000,代表附件小於 6MBytes 就符合規則條件。

【郵件方向】:在閘道器模式下,外部往內部寄還是內部往外寄出的郵件符合過濾條件,可以複選。

【個資】:是否啟用個資比對功能,可選擇要判斷的欄位以及比對的個資項目有哪些,並設定權重。 選擇 ON,則會展開個資判斷欄位與比對項目:

過濾器的個資設定

圖. 139 過濾器的個資設定#

經由比對項目的筆數 ÷ 權重值 = 項目的權重分數,如果權重總得分 ≥ 1 則代表此郵件有個資風險。

【自訂正規表達式】: 比對的個資項目有其固定格式,也可自訂規則。自訂正規表達式規則如下所示:

  • 每一行為一筆,換行新增下一筆規則。

  • 正規表達式需包含在兩個「/」、「!」或「{}」之間,例如:/正規表達式/ 或 {正規表達式}。

  • 不建議使用起始匹配字符「^」與結束匹配字符「$」,例如:/^A000000000$/。

  • 符合過濾條件的處理方式

處理方式有兩種模式:轉交郵件稽核人員根據設定自動處理

  1. 轉交郵件稽核人員

    【轉交郵件稽核人員】:從郵件伺服器外寄的郵件一旦符合過濾條件時,會自動將郵件放在佇列中不會放行,同時寄發通知信給稽核人員, 稽核者針對此郵件可進行下載、放行、延遲、刪除、退回等動作。

    轉給稽核人員處置

    圖. 140 轉給稽核人員處置#

    【稽核人員】:在閘道器模式下, 符合過濾條件之信件,會被寄送給此主要稽核人員。可輸入多筆郵件帳號,每一行一筆。

    【代理稽核人員】:當主要稽核人員在設定時間內未處理時,系統會自動將稽核通知信轉送給代理稽核人員處理。可輸入多筆郵件帳號,每一行一筆。

    【稽核信主旨】:發出稽核通知郵件的主旨,例如:稽核郵件通知。

    Note

    針對被寄至稽核人員信箱的信件,稽核人員有以下幾種處理方式:

    1. 下載:把郵件下載後,瀏覽郵件內容。

    2. 放行:郵件直接放行,寄送給原收件者。

    3. 延遲:會依系統設定延遲時間寄出,例如:系統設定時間為 11 點,則所有被列為延遲郵件都會到每日 11 點才會寄出。

    4. 刪除:直接將郵件刪除,不允許寄送。

    5. 退回:將郵件退回原寄件者,原寄件者會收到一封退回的郵件。

  2. 根據設定自動處理

    【郵件不歸檔】:符合過濾規則的郵件,就不進行郵件歸檔動作,日後只能查詢郵件通聯紀錄而不會有這一筆的內容紀錄。

    【停止處理更多規則】:所有的過濾條件都是依優先權由上至下過濾/比對,勾選此功能表示,當已經觸發其中一條規則後,這封信就不會再往下進行比對。 例如:有一封信件符合規則一跟規則二的過濾規則,規則一的處理方式是將信轉寄給 521@def.com,規則二是將信轉寄給 658@def.com, 如果規則一有啟用【停止處理更多規則】功能,則此郵件將不會轉寄給 658@def.com

    【寄發通知信】:當信件觸發過濾條件,系統會主動寄一封事先設定好主旨的通知信給特定的收件者,不會轉寄信件內容、附件。代收的郵件不適用此功能。

    通知寄件者: 當出現觸發過濾器的郵件,除了通知特定的收件者,是否要通知寄件者此封信件觸發過濾條件。
    通知信的收件者: 當出現觸發過濾器的郵件,通知特定的收件者。
    通知信主旨: 寄發通知信的主旨。

    點選 image253 展開處理方式的進階設定(代收的郵件不適用以下處理方式):

    過濾器進階處理

    圖. 141 過濾器進階處理#

    【忽略垃圾信掃描】:符合過濾器條件的郵件,是否要再進入垃圾郵件掃描機制。預設是關閉,代表過濾完仍會進入垃圾信掃描。

    【增減垃圾郵件分數】:當【忽略垃圾信掃描】被關閉後,符合過濾器的郵件會再進入垃圾郵件過濾,設定此時要對這類型的郵件增/減的分數。

    【直接轉到隔離區】:符合過濾器條件的郵件,要不要直接到垃圾郵件的隔離區。

    【直接刪除】:直接刪除符合過濾器條件的郵件,與【直接轉到隔離區】無法同時開啟。

    【封鎖寄件者 IP 位址】:直接封鎖寄件者的來源 IP 位址。

    【對異常流量的例外寄件者或來源 IP 紀錄】:是否記錄異常流量的例外寄件者或來源 IP

    【移除過濾郵件中的附件】:符合過濾器條件【郵件附件副檔名包含】的郵件,移除附件後傳給原收信者。

    【抄送副本】:針對符合過濾條件的信件,將這封信轉寄給特定的收件者,原收件者跟抄送副本的收件者都會收到相同的郵件。 不論是外部寄給內部、內部互寄、內部寄給外部的所有信件(含附件),都會執行轉寄。

    收件者: 針對符合過濾條件的信件,將這封信轉寄給特定的收件者。
    主旨提示文字: 在郵件主旨前面加上文字,可用來區別一般信件。
    忽略隔離與刪除: 不受其他過濾條件設定的隔離或刪除影響寄送。

8-2、進階設定#

符合過濾器的郵件在轉給稽核人員處理後,稽核人員多久時間沒有動作,系統會自動轉給代理稽核人員處理, 若稽核郵件仍沒有在時間內處理而過期,此郵件該如何處置,將於此詳細設定。

稽核郵件 → 主要稽核人員(逾時未處理)→ 代理稽核人員(逾時未處理)→ 退回或是刪除。

  • 郵件稽核設定

被稽核郵件的進階設定

圖. 142 被稽核郵件的進階設定#

【每隔多久寄送稽核通知信】:符合稽核條件之郵件,系統會在設定時間寄一封稽核通知郵件給稽核人員,支援單位 天(d)/小時(h)/分鐘, 例如:5h/30,代表每 5 小時 30 分系統會寄出一封通知信。

【主稽核人員未回應,轉寄給代理人員】:系統寄稽核郵件通知信給主要稽核人員後,若在設定時間內,主要稽核人員並沒有對稽核信內的郵件進行處置, 系統會自動再發一封稽核通知信給代理稽核人員。預設為 60 分鐘。

【稽核郵件保存期限】:當主要稽核人員跟代理稽核人員都未處理稽核通知信內的郵件,被稽核的郵件在系統中保存超過設定的時間, 就稱為過期的稽核郵件。預設為 24 小時。

【過期的稽核郵件處理方式】:超過【稽核郵件保存期限】設定時間的過期稽核郵件,有三種處理方式:

退回原寄件者: 將此郵件退回給原寄件者,原寄件者會收到被稽核機制退回通知郵件。
自動放行: 放行此郵件,直接寄給原收件者。
刪除該郵件: 系統會刪除這封郵件,可設定是否要通知原寄件者。

【過期的稽核郵件是否歸檔】:由於過期的稽核郵件未完成寄信動作,故可於此設定是否要歸檔保存。

【每日何時寄出延遲郵件】:當【過期的稽核郵件處理方式】設為 自動放行,則會在固定的時間寄出所有過期稽核郵件。

【寄送刪除郵件的通知信】:當【過期的稽核郵件處理方式】設為 刪除該郵件,或是由稽核人員刪除郵件, 是否要寄出刪除郵件通知給原寄件者。可於下方設定通知郵件的主旨跟內容。

【退回信參數】:當稽核郵件被退回或刪除時,寄給原寄件者的通知信,可以引用這些參數在通知信的主旨或是內文中,讓通知信更容易閱讀。可用參數如下:

收件日期,用 $date 代表。
郵件主旨,用 $subject 代表。
收件者,用 $receiver 代表。
稽核人員,用 $auditor 代表。

例如:

  1. Your mail is rejected.–$subject–$date,原寄件者收到退回通知信的主旨則會顯示為:Your mail is rejected.—報價單—2022-1-1, 其中 $subject 會代入郵件主旨「報價單」;$date 會代入收件日期。

  2. Your mail is rejected.–$subject–$receiver,原寄件者收到退回通知信的內容則會顯示為:Your mail is rejected.—報價單—sales@yourdomain.com, 其中 $subject 會代入郵件主旨「報價單」;$receiver 為原本郵件的收信者 sales@yourdomain.com

  • 退回郵件

可以引用通知信參數

【退回郵件的通知信主旨/內容】:被稽核系統退回的郵件,原寄件者收到的退回通知信主旨/內容。

  • 刪除郵件

可以引用通知信參數

【刪除郵件的通知信主旨】:被稽核系統刪除的郵件,原寄件者收到的刪除通知信主旨。

【刪除郵件的通知信內容】:被稽核系統刪除的郵件,原寄件者收到的刪除通知信內容。

• 郵件加密規則

【加密模式】:選擇寄件加密的方式

【密碼設定】: 設定加密密碼如何產生。可使用固定密碼或隨機產生

【寄送密碼通知信】:密碼通知信是否需要寄給寄件者和收件者

任何郵件,只要被郵件歸檔伺服器的稽核機制攔下來,不論後續的處置動作是放行、退回或是刪除,會定期的發送曾經被稽核機制過濾下來郵件的清單給指定的郵件帳號,被稽核機制過濾的寄件者也同樣收到清單,這些通知清單的寄送由管理者決定哪一些郵件帳號可以收到。

(一)、管理者稽核隔離郵件清單

指定的郵件帳號會收到被稽核機制過濾下來的所有郵件表列清單,發送清單的機制預設是關閉。

管理者稽核清單

圖. 143 管理者稽核清單#

【管理者稽核隔離郵件清單】:預設是關閉,啟用後,系統會將所有被稽核的郵件,不論他的處置動作是退回、刪除或是放行,將這些郵件以表列清單的方式寄給指定的收件者,這些收件者必須有管理者權限,如果在設定的時間內沒有任何稽核郵件,則這封清單郵件將不會發送。

【傳送時間】:

2 種表列清單寄送時間設定模式,一個是指定時間另一個是設定間隔時間後週期性的發送,當有郵件被稽核且在表定的時間內,系統就會發送出這些通知清單郵件。 設定間隔時間格式以天(d)/小時(h)/分,其中d及h分別是day 跟hour 的代表符號,例如:2h/30 代表 2小時30分,代表每2小時30分會寄一封通知信。

【稽核隔離郵件清單的主旨】:發出稽核通知信的主旨,例如,Filter Mail List。
【接收稽核隔離郵件清單的管理者】:點選後可以選擇要收到通知郵件的管理者帳號,這些帳號都是預先建立在使用者群組中,且具有管理者權限者。
(二)、使用者稽核隔離郵件清單
指定的郵件帳號會收到被稽核機制過濾下來的所有郵件表列清單,使用者稽核隔離清單預設是關閉。
使用者稽核清單

圖. 144 使用者稽核清單#

【使用者稽核隔離郵件清單】:預設是關閉,啟用後,系統會將原寄件者被稽核的郵件,以表列清單的方式寄給原寄件者,如果在設定的時間內沒有任何稽核郵件,則這封清單郵件將不會發送。
【傳送時間】:

2種表列清單寄送時間設定模式,一個是指定時間另一個是設定間隔時間後週期性的發送,當有郵件被稽核且在表定的時間內,系統就會發送出這些通知清單郵件。 設定間隔時間格式以天(d)/小時(h)/分,其中d及h分別是day 跟hour 的代表符號,例如:2h/30 代表 2小時30分,代表每2小時30分會寄一封通知信。

【稽核隔離郵件清單的主旨】:發出稽核通知信的主旨,例如,Filter Mail List。
【不接收稽核隔離郵件清單者】:點選後就可以選擇不要收到通知郵件的帳號。這些帳號都是預先建立在使用者群組中,除了這一些指定不接收者不會收到外,其他被稽核郵件的原寄件者都會收到通知郵件。

8-3、郵件防火牆#

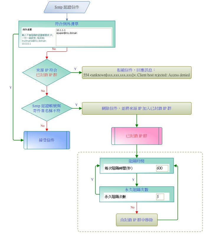
在合理應用情況下,郵件的寄件者名稱會與 Smtp 認證帳號相符,但是寄送垃圾郵件的駭客,認證時會使用他所能找到或猜到密碼的帳號, 至於寄件名稱為了方便塞信,就會隨意輸入。

所以當啟動郵件防火牆功能後,會阻擋 Smtp 認證帳號與寄件者名稱不符者的來源 IP 位址,而原寄件者帳號與經常使用的來源 IP 不會受到任何影響。

郵件防火牆處理流程圖

郵件防火牆運作規則

圖. 145 郵件防火牆運作規則#

8-3-1、郵件防火牆設定#

當垃圾信的發送業者猜測郵件伺服器的帳號跟密碼成功登入後,會利用這個帳號發送大量垃圾郵件。

  • SMTP 認證異常情形

使用者以 SMTP(SASL)/SMTPS 協定登入時,是否要自動偵測並封鎖認證異常的來源 IP。

SMTP 認證異常情形設定

圖. 146 SMTP 認證異常情形設定#

【SMTP 認證異常情形】:是否自動偵測及封鎖使用者認證異常的來源 IP。

【防護等級】:判斷的依據是同一時間內,同一個來源 IP 位址,嘗試登入認證且失敗的次數。防護等級越高代表容忍的登入認證失敗的次數越少。 也可以自訂在多少時間內,同一來源 IP 登入失敗達多少次,系統會封鎖此來源 IP。

  • SMTP 認證漏洞

啟用 SMTP 認證漏洞功能,若郵件防火牆機制發現 SMTP 認證帳號與寄件者名稱不一致,郵件稽核過濾伺服器會封鎖寄件者的 IP 位址一段時間。 避免後端的郵件伺服器被當成垃圾郵件的轉信站。

SMTP 認證漏洞設定

圖. 147 SMTP 認證漏洞設定#

【SMTP 認證漏洞】:啟用後會阻擋寄件者名稱跟 SMTP 驗證帳號不一樣的寄信動作,避免被當成垃圾郵件的跳板。

【寄件者帳號/認證帳號例外清單】:哪一些內部帳號不接受這個保護,輸入不被保護的寄件者帳號或寄件者帳號/認證帳號,一行一組設定,例如,jordan@yourdomain.com

  • SMTP 流量異常偵測

在設定時間內,同一來源 IP / 認證帳號 / 寄件者寄出的郵件數量達設定值時,系統會判定為異常。

SMTP 流量異常偵測可以設定依據來源 IP、認證帳號跟寄件者,若三者皆啟用,其偵測順序為:來源 IP → 認證帳號 → 寄件者, 當在前項已被封鎖時,就算後者項目有設為例外,結果仍然是封鎖。

SMTP 流量異常偵測設定

圖. 148 SMTP 流量異常偵測設定#

【依據來源 IP】:若啟用,某來源 IP 在時間內達到寄件上限時,系統將回應給寄送端 550 Sending mail too frequently by your IP 並封鎖此來源 IP。

【偵測 IP 規則】:在多少時間(秒)內,同一來源 IP 寄出的郵件數量達設定值時,此來源 IP 會被封鎖。

【依據認證帳號】:若啟用,某認證帳號在時間內達到寄件上限時,系統將回應給寄送端 550 Sending mail too frequently by SASL user 並封鎖此認證帳號。

【偵測認證帳號規則】:在多少時間(秒)內,同一認證帳號寄出的郵件數量達設定值時,此認證帳號會被封鎖。

【認證帳號例外清單】:不須執行 SMTP 異常流量偵測的認證帳號,一行一筆設定。

【依據寄件者】:若啟用,某寄件者在時間內達到寄件上限時,系統將回應給寄送端 550 Sending mail too frequently by sender 並封鎖此寄件者。

【偵測寄件者規則】:在多少時間(秒)內,同一寄件者寄出的郵件數量達設定值時,此寄件者會被封鎖。

【寄件者例外清單】:不須執行 SMTP 異常流量偵測的寄件者帳號,一行一筆設定。

  • 異常寄送偵測

發送垃圾郵件、釣魚郵件或是勒索病毒的業者,為了增加寄信的成功率,會對同一個網域的所有帳號或是特定帳號發送重複且夾帶特定附件的郵件, 當這些大量類似主旨或是特定執行檔的郵件進入郵件系統時,郵件歸檔伺服器能針對這類型的郵件或是它的變種郵件設定過濾規則, 有效地偵測釣魚或是勒索郵件並且阻擋。

管理者可以透過偵測規則的設定,針對主旨、附件檔案、副檔名再進行深入解析動作,針對可能是勒索郵件攻擊的郵件進行隔離與封鎖, 降低企業遭受勒索病毒攻擊的危害。

異常寄送偵測設定

圖. 149 異常寄送偵測設定#

【異常寄送偵測】:啟動後會依照設定,偵測異常寄送的郵件。

【偵測規則 1~4】:可設定多重偵測規則與處理方式,並調整優先權。 在設定時間內,被偵測為異常的信件超過多少封時,可選擇將信件轉到隔離區 / 封鎖寄件者 IP / 不歸檔。

Note

  1. 時間支援單位天 (d) / 小時 (h) / 分鐘,最多為 1 天,最少為 1 分鐘,範例:1d / 2h / 3。

  2. 處理方式選擇

    轉到隔離區 時,會將該郵件轉至 異常寄送隔離區。
    封鎖寄件者 IP 時,會參考「郵件防火牆」與「IP 封鎖設定」中的設定將寄件者 IP 封鎖。
  3. AND 和 OR 如果同時存在一個規則中,AND 會優先處理。若有勾選啟用規則 4,則會優先執行。

    例如: image143
    在 1 天內,出現第二封「主旨前五個字元相同」或「附件檔名前五個字元相同且符合【附件規則】」的信件時,將此信件轉到隔離區。

【附件規則】:此為勒索郵件高風險附件檔案規則,只要其中一項符合即符合偵測條件。壓縮檔內副檔名可以點選欄位後自行新增。

【例外規則】:管理者可將特定寄件者、主旨或是附件檔名的郵件設定為例外,符合例外規則就不會執行偵測。

  • 寄件者帳號:不進行異常偵測的寄件者帳號或網域,支援萬用字元「? *」

  • 主旨及附件檔名 自訂正規表達式規則: 若有主旨或附件檔名符合正規表達式的設定,則此郵件不會進行偵測。輸入規則如下:

    1. 每一行為一筆,換行新增下一筆規則。

    2. 正規表達式需包含在兩個「/」、「!」或「{}」之間,例如:/正規表達式/ 或 {正規表達式}。

    3. 不建議使用起始匹配字符「^」與結束匹配字符「$」,例如:/^subject$/。

  • 通過 SMTP 認證後的郵件:所有通過 SMTP 認證後的郵件都不進行異常寄送偵測。

【異常寄送郵件快取】:若啟用此功能,當某個比對規則符合,在接下來的 24 小時內如有和此筆規則相符合的郵件出現, 就不受寄件頻率的限制,自動被歸類為異常寄信。 這樣的優點是加快比對速度及降低系統負荷,缺點是會有誤判的機率。管理者也可以把它清除,重新開始學習比對。

8-3-2、信任 IP 清單#

管理者可以在此增加信任的 IP 位址,這一些寄件者的來源 IP 位址就不會經過郵件防火牆的比對跟過濾。

點選 image31 新增一筆信任 IP:

信任IP位址

圖. 150 信任IP位址#

【名稱】:此筆 IP 位址的名稱,方便辨識。

【網路 / 遮罩】:選擇 IP 位址模式是 IPV4 或 IPV6,並輸入 IP 位址及區段,例如:IPV4 的 192.168.1.1/24,代表 192.168.1.1 這個 C 網段。

8-3-3、IP 阻擋清單#

管理者可以在此增加阻擋 IP 位址,這一些寄件者的來源 IP 位址就不能經過郵件防火牆到後端的郵件伺服器寄信,也就是寄信黑名單。

點選 image31 新增一筆阻擋 IP:

IP阻擋清單

圖. 151 IP阻擋清單#

【名稱】:此筆 IP 位址的名稱,方便辨識。

【網路 / 遮罩】:選擇 IP 位址模式是 IPV4 或 IPV6,並輸入 IP 位址及區段,例如:IPV4 的 192.168.191.178/24,代表 192.168.191.1 這個 C 網段。

8-4、IP 封鎖設定#

不論是稽核條例或郵件防火牆上設定的封鎖機制,封鎖的時間、通知信及日誌等共同設定,都在這裡配置。

IP 封鎖設定

圖. 152 IP 封鎖設定#

【封鎖次數】:當觸發封鎖機制超過設定的次數後,就會被系統永久封鎖,除非管理者解除封鎖, 否則該寄件 IP 位址就無法正常通過郵件稽核歸檔設備。

【每次封鎖時間(秒)】:當封鎖的條件觸發後,郵件歸檔伺服器會依據設定時間自動封鎖來源 IP 位址,單位為秒。例如:

  • 例一:設為 600,則滿足封鎖觸發條件後,該來源 IP 位址會被封鎖 600 秒。

  • 例二:設為 600,900,第一次觸發封鎖條件,該來源 IP 位址會被封鎖 600 秒,第二次觸發後該來源 IP 位址會被封鎖 900 秒。

意即於【每次封鎖時間(秒)】可設定封鎖次數,但此設定的次數須小於【封鎖次數】。

例如:【封鎖次數】設定超過 5 次,將會永久封鎖。若【每次封鎖時間(秒)】設定了六次的封鎖時間 600,900,1200,3600,18000,86400。 當第六次觸發封鎖條件時,系統會執行永久封鎖而非封鎖 86400 秒。

【通知信】:啟動後,將定時發送最新 IP 阻擋及封鎖紀錄。寄送間隔時間以小時為單位。

【每日寄送日誌與當日阻隔名單】:啟動後,每日會定時發送 IP 封鎖日誌。

【收信者】:【通知信】及【每日寄送日誌與當日阻隔名單】的收信者。

【永久封鎖 IP 處理方式】:當 IP 位址被判斷為永久封鎖後,是否要自動在一段時間後解除其封鎖,時間單位是月份。

(一)、管理者異常寄送郵件清單

被郵件防火牆偵測出來的異常寄信,系統會自動對管理者跟使用者寄發通知信,讓管理者知道哪一些 IP 位址或是寄件帳號被阻擋,同時也可通知被濫用帳號寄信的寄件者。

管理者異常清單通知信

圖. 153 管理者異常清單通知信#

【管理者異常寄送郵件清單】:啟用或是關閉異常郵件通知,開啟後,如果有異常行為,管理者會收到通知郵件。

【傳送時間】:異常郵件通知信是在哪個時間寄送,可以自訂時間或是在間隔的時間內寄送。

【異常寄送郵件清單的主旨】:異常郵件通知信的主旨,例如,Abnormal Mail List。

【接收異常寄送郵件清單的管理者】:接收異常郵件通知信的人,不一定是郵件歸檔伺服器的管理者,可以加入其他的郵件帳號。

(二)、使用者異常寄送郵件清單

被郵件防火牆偵測出來的異常寄信,系統會自動對使用者寄發通知信,讓使用者知自己的寄信被阻擋。

使用者異常清單通知信

圖. 154 使用者異常清單通知信#

【使用者異常寄送郵件清單】:啟用或是關閉異常郵件通知,開啟後,如果有異常行為,寄件者(也就是使用者)會收到通知郵件。

【傳送時間】:異常郵件通知信是在哪個時間寄送,可以自訂時間或是在間隔的時間內寄送。

【異常寄送郵件清單的主旨】:異常郵件通知信的主旨,例如,Abnormal Mail List。

【不接收異常寄送郵件清單者】:哪一些帳號就算有異常的寄信行為,也不通知。