第5章 郵件稽核及防護#
E-mail 普遍使用於企業、各機關團體及學校中,然而藉由 E-mail 發生的洩密案件卻層出不窮。 這些多是源於使用者對 E-mail 的不當使用,除了可能造成商業資訊外洩外,嚴重時可能會影響企業商譽或網路頻寬的消秏導致員工生產力降低等等。
可透過郵件伺服器的過濾規則,依其特性做稽核的動作,確保正常郵件順利地傳輸,有效控管郵件進出。
5-1、稽核條例#
稽核過濾是最複雜同時也是最強大的功能,它可以將符合過濾條件的郵件,執行刪除、抄送副本、通知、轉交郵件稽核人員等功能, 並記錄下來,提供在「日誌查詢 > 12-7、郵件稽核日誌」查詢。
Tip
影片參考|眾至MS教學 郵件稽核條例、稽核條例常用規則、稽核條例之個資過濾、稽核條例之特殊需求設定
建立完成的稽核條例會列表顯示,可設定過濾的優先順序,讓郵件伺服器的運作更彈性。
圖 76. 稽核條例列表#
【優先權】: 條例的執行順序。由優先權 1 開始往下執行,萬一過濾條件中有重複的情況,則由優先權決定哪一個條例是有效的。
【狀態】: 此條例目前是運作中
還是停止
的狀態。
【條例執行】: 執行比對時若已觸發此條例,是否要繼續執行下一條,
表示會繼續執行下去,
則代表不再比對下一條例。
【稽核過濾器名稱】: 稽核過濾條例的名稱,方便管理者辨識。
【備註】: 稽核過濾的詳細說明,方便管理者辨識。
【執行時間】: 此筆條例的生效時間。
【處理方式】: 共有 2 種處理方式,由稽核條例設定的動作自動處理,或是轉交稽核人員處理(選購套件)。
【匯入資料】: 將預先儲存的稽核條件匯入系統中。
【匯出資料】: 將設定的稽核條件儲存起來,以備不時之需。
5-1-1、新增稽核過濾設定#
點選
進入新增稽核條例:
圖 77. 過濾的基本資料#
【過濾器名稱】: 設定此過濾器名稱。
【啟用開關】: 是否啟用此過濾器功能。可以預先將過濾功能設定完成,等到要執行時,再將它啟用即可。
【過濾器備註說明】: 給予這個過濾器一個更詳細的說明,使管理者不需要查看過濾器的內容,就可以了解這個過濾條件的功能為何。
【執行時間】: 過濾器的執行時間,預設為永久執行,亦可以採每周執行或指定期間執行。
5-1-2、過濾器條件的運作#
以(AND)或是(OR)的邏輯來決定設定的過濾條件是不是全部要符合或是只要有一項符合就有效。
圖 78. 過濾器條件設定#
【過濾條件組合方式】: 選擇過濾條件的比對邏輯,共有 AND、OR 2 種。
設定的條件(欄位)皆須符合(AND):所有的稽核條例都符合時,過濾器才會生效,並將此信件依照「符合過濾條件的處理方式」的設定處理。
任何一個條件(欄位)符合即可(OR):只需要符合任一個過濾條件,過濾器就會將此信件依照「符合過濾條件的處理方式」的設定處理。
按鍵後會出現帳號選取區,
加至左邊的已選取區。也可以選擇「自訂」填入外部的郵件帳號,一筆為一行,輸入後點選
加至左邊的已選取區。
將郵件帳號加入選取區完畢後,在已選取區按下
回到上一層,就完成帳號的選取。若搭配勾選 不包含 表示寄件者除了這些帳號以外其他都符合條件。
也可以直接勾選 本機網域 ,代表所有的本機帳號。
【通聯寄件者與內文寄件者不同】: 通聯寄件者與內文寄件者通常為相同,勾選此項以過濾出通聯寄件者與內文寄件者不同的郵件。
【通過 SMTP 認證寄信】: 寄件者寄信有通過 SMTP 認證寄信,也包含從本機WebMail寄信,都會視為 SMTP 認證寄信。
【收件者包含】: 要過濾的收件者郵件帳號。 點擊空白欄位或是
按鍵後會出現帳號選取區,其選取方式與【寄件者包含】相同。
· 直接勾選 本機網域 ,代表所有的本機帳號。
【郵件表頭包含】: 填入要過濾的郵件表頭 (mail header) 內容。
【郵件容量介於 (K bytes)】: 郵件容量介於設定的 Kbytes,範例:
5000 - 6000,代表整封郵件大於 5MBytes 且小於 6MBytes 就符合規則條件。
5000 - 0,代表整封郵件大於 5MBytes 就符合規則條件。
0 - 6000,代表整封郵件小於 6MBytes 就符合規則條件。
【郵件附件大小介於 (K bytes)】: 郵件附件大小介於設定的 Kbytes,範例:
5000 - 6000,代表附件大於 5MBytes 且小於 6MBytes 就符合規則條件
5000 - 0,代表附件大於 5MBytes 就符合規則條件
0 - 6000,代表附件小於 6MBytes 就符合規則條件。
【個資自訂正規表達式規則】: 比對的個資項目有其固定格式,也可自訂規則。自訂正規表達式規則如下所示:
每一行為一筆,換行新增下一筆規則。
正規表達式需包含在兩個「/」、「!」或「{}」之間,例如:/正規表達式/ 或 {正規表達式}。
不建議使用起始匹配字符「^」與結束匹配字符「$」,例如:/^A000000000$/。
Note
5-1-3、符合過濾條件的處理方式#
稽核處理方式有兩種模式: 根據設定自動處理 與 轉交郵件稽核人員。
1、根據設定自動處理模式
符合過濾器設定條件的郵件,郵件伺服器會以此設定的處理方式執行。
圖 79. 處理方式#
【垃圾郵件過濾】: 選擇要增減垃圾郵件分數或不做垃圾過濾。
· 增減垃圾郵件分數: 郵件伺服器提供貝氏過濾法將信件內文以貝氏資料庫的規則來評分,分數越高者其越有可能是垃圾信件。一般來說「貝氏過濾法」會有個資料庫,當一封信件進入系統的時候會把信件分解成單詞,比對目前「貝氏過濾法資料庫」,分析以往的經驗,判別此封郵件是否為垃圾信件的機率,且貝氏過濾資料庫具有自動學習的功能,可以依照不同企業收信的狀態來調整最適合的過濾條件。但是針對特定字眼、主旨,企業若要增加其垃圾郵件分數,可在處理方式做郵件分數的增減。例如:針對「色情」要增加其過濾分數 50 分,可直接輸入 50。如要降低過濾分數 50 分則輸入「-50」即可。· 不做垃圾信過濾: 若不須郵件伺服器替內部網域的特定收件者執行垃圾郵件、病毒信件的過濾,可以在【收件者包含】中填入特定帳號後勾選此項。
【異常郵件處理】: 異常郵件處理方式
· 主旨提示文字: 觸發異常郵件過濾時,針對該郵件主旨前新增主旨提醒。· 直接轉到隔離區: 觸發過濾器所定條件的信件,直接轉到 5-4、稽核過濾隔離區。寄件者不會收到隔離的清單,管理者能透過稽核過濾隔離區掌握這些直接隔離的信件。· 刪除該郵件: 直接刪除符合過濾條件的郵件,無法將郵件送達最終的收件者,郵件將進入「進階處理」的程序。· 封鎖寄件者 IP 位址: 直接封鎖寄件者 IP 位址。· 對異常流量的例外寄件者或來源 IP 紀錄: 當過濾條件符合寄件來源 IP 包含、異常流量與啟用封鎖條件時,才能啟動此功能。一旦有「對異常流量的例外寄件者或來源 IP 紀錄」發生,除了寄送通知信函外,可在「日誌查詢 > 封鎖日誌」中查看紀錄。· 停用寄件者帳號: 若寄件者帳號被停用後,該帳號收發信件都將不會被允許,0 代表「永久」停用。
【延遲寄信】: 凡是符合過濾條件的郵件,可以在指定時間或是延遲多久後寄送。
Note
基本設定中可以設定延遲時間要以哪個過濾器中的設定為主。
【移除過濾條件中的附件】: 符合過濾條件的郵件,系統會自動刪除其附件檔。
【交付佇列】: 符合過濾條件的郵件,將其轉至佇列中等待依設定規則寄出。系統會列出已在「郵件伺服器管理 > 佇列管理」建立好的佇列。
2、 轉交郵件稽核人員 (模組功能)
當郵件一旦符合稽核條件時,可設定自動將信件轉交給稽核人員,稽核者可進行下載、放行、延遲、刪除、退回等動作。
圖 80. 交付稽核人員設定畫面#
【稽核人員】: 符合過濾條件之信件,會被寄送給此主要稽核人員。
【代理稽核人員】: 當主要稽核人員在設定的時間內未處理信件時,會轉送給代理稽核人員處理。
【稽核信主旨】: 系統將符合稽核過濾條件之信件寄送給稽核人員時,信件的主旨。
於「郵件稽核及防護 > 稽核進階設定」可進行詳細的進階設定。
針對被寄至稽核人員信箱的信件,稽核人員具有下載、放行、延遲、刪除、退回五種權限。
圖 81. 稽核人員收到的信件#
稽核人員收到信件後,可以執行:
下載:把郵件下載後,瀏覽信件內容。
放行:放行信件,寄送給原收件者。
延遲:會依設定的延遲時間寄出,例如:系統設定時間為 11 點,則所有被列為延遲信件都會在每日 11 點寄出。前往「郵件稽核及防護 > 稽核進階設定」設定。
刪除:直接將信件刪除,不允許寄送。
退回:將信件退回原寄件者,原寄件者會收到一封退回的信件。
5-2、稽核進階設定#
將符合稽核條件的郵件轉給設定的稽核人員後,可以在這理設定進階項目。
• 郵件稽核設定
圖 82. 稽核進階設定#
【稽核通知信連結的連線方式】: 稽核通知信的連線方式是用 http 或是 https 加密連線。
【稽核通知信連結的 IP 位址】: 稽核通知信使用的來源 IP 位址,一般是郵件伺服器的 LAN 或是對應的 WAN IP 位址。 如果使用者希望在外面也能管理稽核通知信,建議使用對應到郵件伺服器的外部 IP 位址。
【每隔多久寄送稽核通知信】: 符合過濾條件之信件,系統會在設定的時間統一寄送一封清單至稽核人員信箱,如圖5-6。
【稽核後通知寄件者】: 符合過濾條件之信件轉交稽核人員後,是否通知寄件者他所寄出的郵件已被稽核。可自訂通知信的主旨。
【主稽核人未回應,轉寄給代理人】: 當主稽核人未能及時處理稽核信件,系統會依設定時間將稽核信件轉給稽核代理人,避免延遲處理。
【稽核郵件保存期限】: 稽核郵件保存在系統的時間,超過時間仍未處理,則視為過期郵件。
【過期的稽核郵件處理方式】: 稽核信件未被主稽核人與代理稽核人處理,超過保存期限後要如何處置,可選擇退回原寄件者、自動放行、刪除該郵件、加密後放行。 對於退回、刪除、加密後放行,此設定頁下方會個別詳細設定。
【在每日何時寄出延遲郵件】: 稽核人員收到稽核信件後,若處理方式選擇 延遲 ,則會在每日何時寄出延遲郵件。
【放行後通知寄件者】: 當稽核郵件被放行後,系統要不要通知原寄件者,被稽核的郵件已經放行。可自訂通知信的主旨。
【僅通知本機寄件者】: 稽核後或放行後都只有本機的寄件者才會被通知。
【寄送刪除郵件的通知信】: 當稽核郵件被刪除,將會寄送通知信給寄件者。
【日誌】: 點選後會前往「日誌查詢 > 進階稽核日誌」頁面,可查詢郵件稽核的處理日誌。
【退回 / 刪除信參數】: 可以被引用在退回或刪除信主旨及內容的參數。
• 退回郵件
當【過期的稽核郵件處理方式】選擇為「退回原寄件者」,此處設定其通知信的主旨及內容。
圖 83. 退回郵件設定#
【退回郵件的通知信主旨】: 當超過稽核時間,並退回原寄件者時,該郵件的主旨。範例:您的郵件無法正常寄出。
• 刪除郵件
當【過期的稽核郵件處理方式】選擇為「刪除該郵件」,此處設定其通知信的主旨及內容。
圖 84. 刪除郵件設定#
【刪除郵件的通知信主旨】: 當郵件被刪除後,通知寄件者的通知信的主旨。範例:您的郵件已被刪除,請洽管理者。
【刪除郵件的通知信內容】: 當郵件被刪除後,通知寄件者的通知信的內容。範例:您的郵件因為稽核因素而被刪除,請洽管理者。
• 郵件加密規則
當【過期的稽核郵件處理方式】選擇為「加密後放行」,此處設定其規則。
圖 85. 郵件加密規則設定#
【加密模式】: 提供 3 種加密模式,分別為 PDF、PDF 附加原始郵件檔與 ZIP 模式。
前往。【寄送密碼通知信】: 寄送加密郵件後,延遲多少分鐘寄出密碼通知信給該郵件寄件者或收件者。
【主旨參數】: 可以被引用在【寄送密碼通知信】主旨的參數。
5-3、內送外寄稽核#
使用情境: 針對內部網域中的 50 個郵件帳號不能往外寄信,但是又希望他們可以寄給關係企業的網域。
想要在過濾條件中完成這樣的功能,必須設定好 50 x 2 的過濾規則,步驟過於繁瑣,萬一其中的人員須新增修改,將難以處理。
基於上述的需求,郵件伺服器X 提供 2 個非常好用的功能,「外寄禁止」跟「內送禁止」。
Tip
影片參考|眾至MS教學 內送外寄稽核
• 外寄禁止
在「外寄禁止」設定一律不允許往外寄信的帳號,除了【例外允許的寄信帳號或網域】的外寄信件可以順利寄出。
圖 86. 外寄禁止帳號#
按鍵後會出現帳號選取區,
加至左邊的已選取區。
回到上一層,就完成帳號的選取。一旦有設在「外寄禁止」的帳號嘗試要往外寄信,除了被禁止外,也會在「日誌查詢 > 稽核日誌」中被記錄下來。管理者可以藉由日誌分析紀錄。
【數量】: 顯示外寄禁止的本機帳號總共有幾個。選取帳號後按下「套用」才會顯示正確數量。
【寄發通知信】: 勾選表示會寄發通知給被禁止外寄的帳號。
【通知信的主旨】: 寄發通知給被禁止外寄的帳號時,通知信的主旨,範例:郵件伺服器通知–你的郵件已被外寄禁止。
【通知信的內容】: 寄發通知給被禁止外寄的帳號時,通知信的內容,範例:你的郵件已被拒絕了,由於你被外寄禁止。
• 訊息通知
【寄發通知給管理者】: 勾選後,會依據「系統管理 > 訊息通知」通知層級
的設定發送通知給管理者。
• 內送禁止
在「內送禁止」設定一律不允許收到非自己網域信件的帳號,除了【例外允許的寄信帳號或網域】的信件可以順利收到。
圖 87. 內送禁止設定#
按鍵後會出現帳號選取區,
加至左邊的已選取區。
回到上一層,就完成帳號的選取。一旦有設在「內送禁止」的帳號嘗試收到外部帳號的信件,除了被禁止外,也會在「日誌查詢 > 稽核日誌」中被記錄下來。管理者可以藉由日誌分析紀錄。
【數量】: 顯示禁止內送的本機帳號總共有幾個。選取帳號後按下「套用」才會顯示正確數量。
5-4、稽核過濾隔離區#
被稽核過濾後隔離的郵件,都可以在此依條件查詢。查詢結果會列表顯示,包含郵件被何種過濾規則阻擋等資訊,管理者也可以在這裡直接放行郵件。
圖 88. 稽核過濾區的查詢#
搜尋結果列表說明如下:
【收件日期】: 此封郵件何時被放入隔離區。
【寄件者 IP】: 郵件寄件者使用的 IP 位址。
【寄件者】: 郵件寄件者使用的帳號。
【收件者】: 此封郵件的收件者。
【郵件主旨】: 被隔離郵件的主旨。
【郵件大小】: 被隔離郵件的容量大小。
【病毒】: 郵件中是否帶有病毒。
【過濾器名稱】: 觸發哪個稽核過濾條件而被隔離。
【詳細】: 開啟新視窗顯示郵件詳細資訊及過濾機制等。
【下載】: 按下「
」,可以將這封郵件以 eml 格式下載到管理者的電腦中。
Note
在「日誌查詢 > 12-21、日誌保留設定」中可設定稽核過濾隔離區的郵件保留天數,超過設定值的郵件將被刪除。
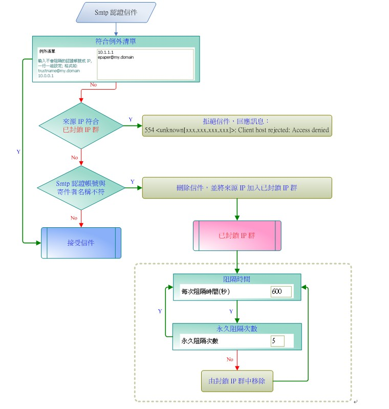
5-5、郵件防火牆#
啟動郵件防火牆功能後,系統會阻擋 Smtp 認證帳號與寄件者名稱不符者的來源 IP,而原寄件者帳號與經常使用的來源 IP 不會受到任何影響。
Tip
影片參考|眾至MS教學 郵件防火牆與IP封鎖
郵件防火牆處理流程:
圖 89. 郵件防火牆處理流程#
• 使用者認證異常情形
圖 90. 使用者認證異常防護設定#
以數學運算式來表示:
也可以自行定義防護等級,例如:在 1800 秒內,同一個 IP 位址登入失敗次數超過 6 次,此時郵件伺服器就會將這一個來源 IP 位址視為攻擊者並封鎖。
• SMTP 認證漏洞封鎖
垃圾信的發送業者會猜測郵件伺服器的帳號跟密碼,如果猜中後,會利用該組帳號跟密碼大量發送垃圾郵件。
啟用這項功能可以避免郵件伺服器X 被當成垃圾郵件的轉信站。
圖 91. SMTP 認證漏洞封鎖設定#
Note
• SMTP 流量異常偵測
圖 92. SMTP 流量異常偵測#
• DNS 防禦
圖 93. DNS 防禦及信任 IP#
【DNS 防禦】: 啟動後,如果外部某一個來源 IP 位址,在時間內對 DNS 伺服器進行設定次數的 DNS 查詢,該來源 IP 位址就會被封鎖。
• 異常寄送偵測
企業或個人平時若沒有資安意識或做好備份建檔工作,當遭受勒索軟體攻擊時,除了系統重新建置外,只能選擇付贖金贖回被加密的資料。
圖 94. 異常寄送偵測設定#
【異常寄送偵測】: 啟動後會依照設定,偵測異常寄送次數的郵件。
Note

【附件規則】: 此為勒索郵件高風險附件檔案規則,只要其中一項符合即符合偵測條件。壓縮檔內副檔名可以點選空白欄位後自行新增。
【例外規則】: 不進行異常偵測的名單。
· 信任 IP 清單: 此頁下方可建立並會列表顯示。
· 通過 SMTP 認證後的郵件: 所有通過 SMTP 認證後的郵件都不進行異常寄送偵測。
。• Webmail 兩步驟驗證
為保護 Webmail 不被猜密碼的工具暴力破解,設定同一個來源 IP 位址登入失敗次數限制。
圖 95. Webmail 兩步驟驗證設定#
【失敗封鎖使用者】: 同個使用者從上次登入成功後,累積驗證失敗次數達到限制時,將封鎖該使用者 5 分鐘。
【由管理者控制使用者驗證天數】: 啟用後就會依照管理介面設定的方式,參考 「使用者驗證有效天數」 設定項目而定。
• Webmail 兩步驟驗證黑白名單
可進入新增黑白名單。
圖 96. 新增 Webmail 兩步驟驗證黑白名單#
• 信任/ 阻擋 IP 清單
前往。
圖 97. 信任 IP 清單#
按下
按鍵後,進入建立不需要/必須要 SMTP 認證封鎖程序的 IP 位址或範圍。
【名稱】: 在這個欄位中填入名稱,代表這一段 IP 位址。
5-6、IP 封鎖設定#
不論是稽核條例上設定的封鎖或是郵件防火牆上的封鎖機制,封鎖的時間、日誌及通知信等共同設定,都在這裡配置。
圖 98. IP 封鎖共同設定#
【封鎖次數】: 當阻擋超過設定次數時,該來源 IP 位址就會被郵件伺服器永久阻擋。
【每次封鎖時間(秒)】: 當封鎖的條件觸發後,郵件伺服器自動封鎖來源 IP 位址的時間,單位為秒。
【通知信】: 啟動後,將定時發送最新 IP 封鎖紀錄。寄送間隔時間以分鐘為單位,設定範圍:3-1440。
【每日寄送日誌與當日阻隔名單】: 啟動後,每日會定時發送 IP 封鎖日誌。
按鍵後會出現帳號選取區,
加至左邊的已選取區。
回到上一層,就完成帳號的選取。註1:定時發送的最新 IP 封鎖通知信如下圖。
(resume) 表示此 IP 由封鎖 IP 群中移除。
圖 99. 定時發送通知信件樣本#
註2:每日寄送日誌與當日阻隔名單信件如下圖
(65535) 表示此 IP 已永久封鎖。
(1) 表示此 IP 第 1 次加入封鎖 IP 群中。
圖 100. 每日寄送日誌與阻隔名單信件樣本#
【永久封鎖 IP 處理方式】: 自動解除指定時間前還仍在封鎖中的永久封鎖 IP,並清除該 IP 的封鎖次數。
【日誌】: 按下
按鍵後會前往「日誌查詢 > 封鎖日誌」。可參考 12-13、封鎖日誌 。